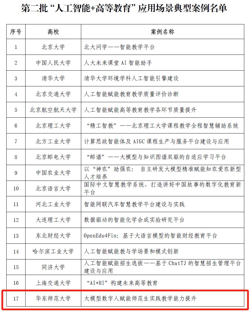
近日,教育部公布了第二批32个“人工智能+高等教育”应用场景典型案例,万象城awcsport官网“大模型数字人赋能师范生实践教学能力提升”案例成功入选。此前,在今年4月教育部公布的首批18个“人工智能+高等教育”应用场景典型案例中,万象城awcsport官网“水杉在线:大规模个性化全民数字素养在线学习提升平台”案例入选。

华东师大案例入选“人工智能+高等教育”应用场景典型案例
为深入贯彻落实习近平总书记在全国教育大会上关于“注重运用人工智能助力教育变革”的重要指示精神,积极响应国家关于加快教育现代化、建设教育强国的战略部署,教育部高等教育司近期组织开展了第二批“人工智能+高等教育”应用场景典型案例的征集、论证与推荐工作,旨在进一步发掘一批在人工智能技术应用方面具有引领性、创新性,且对高等教育改革与发展具有显著推动作用的实践案例。经高校申报、专家论证等环节,最终确定了第二批32个“人工智能+高等教育”应用场景典型案例。
“大模型数字人赋能师范生实践教学能力提升”项目,研发了面向师范生实践教学能力培养的教育元空间,利用大模型驱动不同特点的数字人学生,构建了真实多元、开放灵活、安全可控的融合实训空间。基于多模态教学过程数据,生成多维度画像和课堂诊断,提供智能、规范、系统的评价工具。在此基础上,智能推荐个性化的技能养成路径,精准推送个性化学习资源,形成师范生“教学实践-画像-诊断-推荐”的闭环。这一闭环有效提升师范生的实践教学能力和数字化教学水平,解决了长期存在的缺乏真实课堂情景、缺乏实习机会、试错成本高、缺乏系统性评价和个性化干预等痛点问题。
教育元空间的核心是大模型驱动的数字虚拟学生。通过开发具备多种性格和认知特点的数字人角色,用于模拟真实的学生行为和复杂的课堂交互场景。其关键技术包括大模型驱动的自然语言理解与生成、多模态数据实时采集与分析、情感识别与反馈机制、虚拟现实技术及智能互动算法、语音识别与合成、数字人的3D建模等。目前,项目已经模拟了小学数学、高中数学、初中地理、初中物理、初中化学、初中信息技术课等具体学科课堂教学场景下的数字人认知模型。此外,元空间还提供了多元的虚拟教学工具,如三维工具展示、VR/AR设备、实时学习数据反馈、智能作文批改等,支持师范生面向数字人学生开展虚拟教学实践。

大模型驱动的智能虚拟学生与师范生互动
通过对交互过程中的多模态数据采集与分析,形成师范生的教学能力、教学风格、心理特质和生理特质综合画像,实现师范生实践教学能力培养的学习节奏、学习资源和学习场景个性化推荐,驱动实施更加高阶的教学实践。

基于师范生多维度画像的个性化教学能力提升路径推荐
构建研发启发式问答与心理支持模型。通过向模型引入苏格拉底教学法和心理学理论指导的大规模教育语料,结合苏格拉底教学框架、情感计算框架,训练模型具备启发式教学能力,全面提升模型的引导教学能力与情感支持能力,激发学生讨论、辩论、评估和分析等高级思维技巧,培养学生的自主学习和创新能力。同时,构建了高质量、多样化、大规模的教育语料库,达到TB级别规模,包含教材、题目、教学等多模态数据。
伴随式采集实训教学过程中生成的多模态数据,利用人工智能技术,自动提取课堂教与学的相关特征,从不同的维度揭示课堂黑箱,实现常态化的课堂教学智能分析与反馈。支持对基本授课技能、课堂问答技能、教学设计技能和数字化教学技能四大维度下的31个技能点进行过程性诊断与反馈,可辅助师范生明晰各技能要素的掌握情况,更加有针对性地改进提升。

基于课堂教学技能评价指标的课堂分析系统
未来“大模型数字人赋能师范生实践教学能力提升”案例将在各级各类师范院校和中小学推广,以人工智能技术融合打造全新的培养模式,助力打造“强国之师”。
来源|智能教育实验室/上海智能教育研究院、信息办 编辑|史佳妮 编审|郭文君